
产品概述:
比色法重金属水质分析仪是一类新型的用于测量污水中各类重金属含量的全自动水质在线分析仪,仪器通过精确控制相关化学反应,采用光电计量、消解比色一体化等技术,具有测量准确、检出限低、可靠性
高、适应性强等特点。仪器所使用的试剂部分可按国家相关标准自行配制 (不同的测量场合、测量组分所需的试剂也不尽相同,具体工况需求请详询公司技术支持)。
产品特点:
• 关键部件均为进口,可靠性高,寿命长
• 独特的气泡搅动混合技术,确保样品和试剂充分混合
• 具有自动漏液报警功能和自诊段功能,使用安全,分析高效
应用领域:
广泛地应用于环保污染源监测、工业过程用水监测、市政污水处理、地表水检测等。
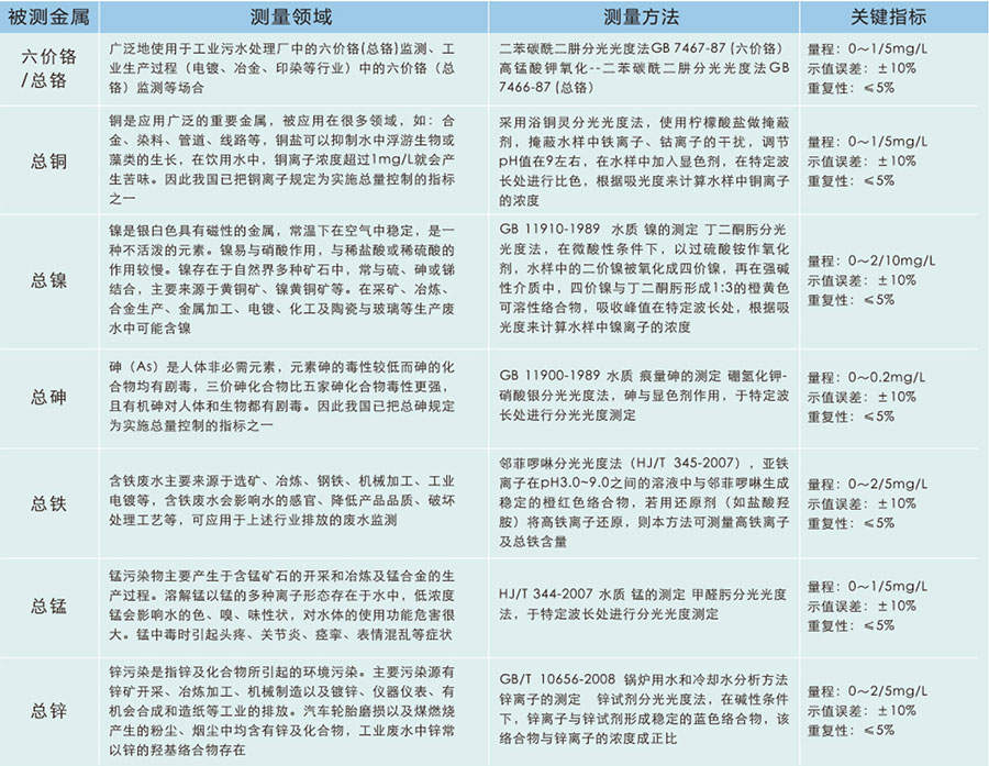
技术规格:

◇上一个产品:总磷总氮分析仪(进口设备)
◇下一个产品:智能高锰酸盐指数分析仪
